ICM450A / ICM450A Plus+ con Termostato de 24 V

Instalación del Sistema ICM450A / ICM450A Plus+ con Termostato de 24V

Resumen técnico para unidades autocontenidas de aire acondicionado

 

1. Función del ICM450A

El ICM450A es un monitor trifásico programable que protege equipos contra pérdida, inversión o desbalance de fase y sobre/bajo voltaje. Puede controlar el contactor principal mediante señal de un termostato de 24V.

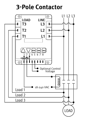
2. Conexiones Eléctricas

Conecte L1, L2 y L3 en los terminales LINE y las salidas T1, T2, T3 en LOAD. La bobina del contactor se alimenta con 18–240V AC, controlada por el ICM según el estado del sistema.

3. Control con Termostato

Los terminales 4 y 5 reciben la señal del termostato (24V AC). En modo Control ON, el ICM energiza el contactor solo cuando hay demanda y no existen fallas en la red.

4. Secuencia de Operación

  • Se aplica alimentación trifásica al ICM450A.
  • El monitor verifica que no existan fallas eléctricas.
  • Si el termostato aplica 24V a los terminales 4–5 y no hay fallas, el ICM cierra los terminales 1–2, energizando el contactor.
  • Ante una falla, el ICM abre los terminales 1–2, cortando el circuito y protegiendo el equipo.
  • Después de cada parada, aplica el retardo configurado (Delay on Break).

5. Recomendaciones de Instalación

  • Montar el módulo en un lugar seco, fresco y accesible dentro del panel.
  • Usar cable AWG 20 o superior con terminales tipo “quick-connect”.
  • Proteger la entrada con fusibles de 1A según el voltaje aplicado.
  • Verificar compatibilidad del voltaje de la bobina del contactor.
  • Seguir normas eléctricas locales y NEC/UL.

6. Parámetros Recomendados

Parámetro Valor
Sobre/Bajo Voltaje ±12%
Desbalance de Fase 4–5%
Delay on Break 4 minutos
Delay on Fault 7–8 segundos
Reset Mode Automático
Idioma Español

7. Diagnóstico y Fallas Comunes

  • Verificar presencia de 24V en los terminales 4–5 (termostato).
  • Comprobar que el ICM no esté bloqueado (indicador Fault parpadeando).
  • Revisar las fases de línea L1–L2–L3 y polaridad del contactor.
  • Esperar 30 minutos tras energizar antes de verificar retención de fecha y hora (Plus+).

¿Necesita soporte técnico o instalación?

Contáctenos para asistencia en sistemas de control y protección trifásica.

Contáctenos